BOJIE SPORTS
博捷体育
博捷体育
官方邮箱
BOJIESPORTS@126.COM
BOJIE SPORTS
首页
赛事
新闻
文章
关于我们
合作伙伴
中文 /
EN
首页
赛事
新闻
文章
关于我们
合作伙伴
中文 /
EN
首页
新闻
新闻详情
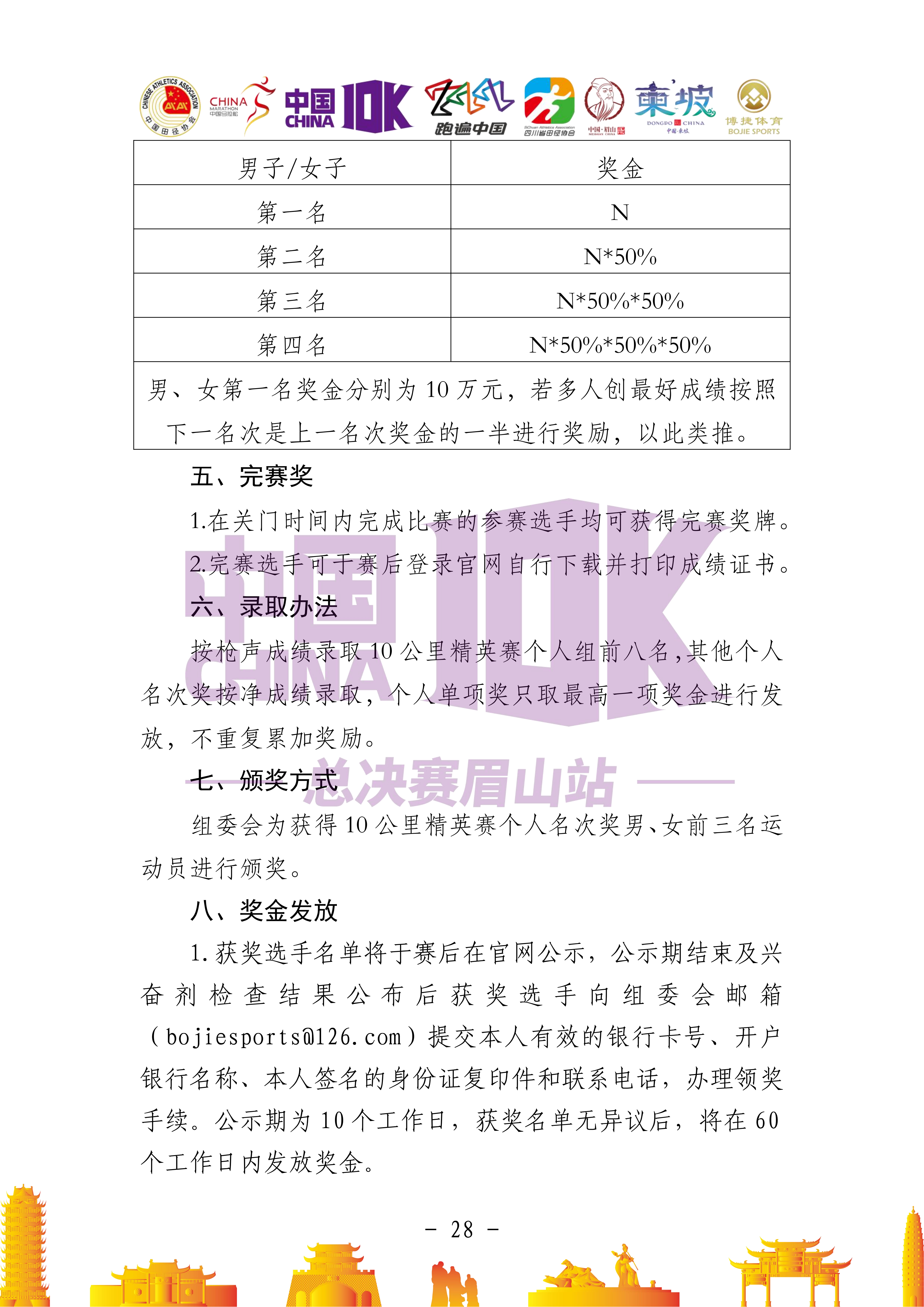
2025中国田径协会10公里精英赛总决赛(眉山)参赛手册
作者:
日期:2025-12-24 16:43:51