BOJIE SPORTS
博捷体育
博捷体育
官方邮箱
BOJIESPORTS@126.COM
BOJIE SPORTS
首页
赛事
新闻
文章
关于我们
合作伙伴
中文 /
EN
首页
赛事
新闻
文章
关于我们
合作伙伴
中文 /
EN
首页
新闻
新闻详情
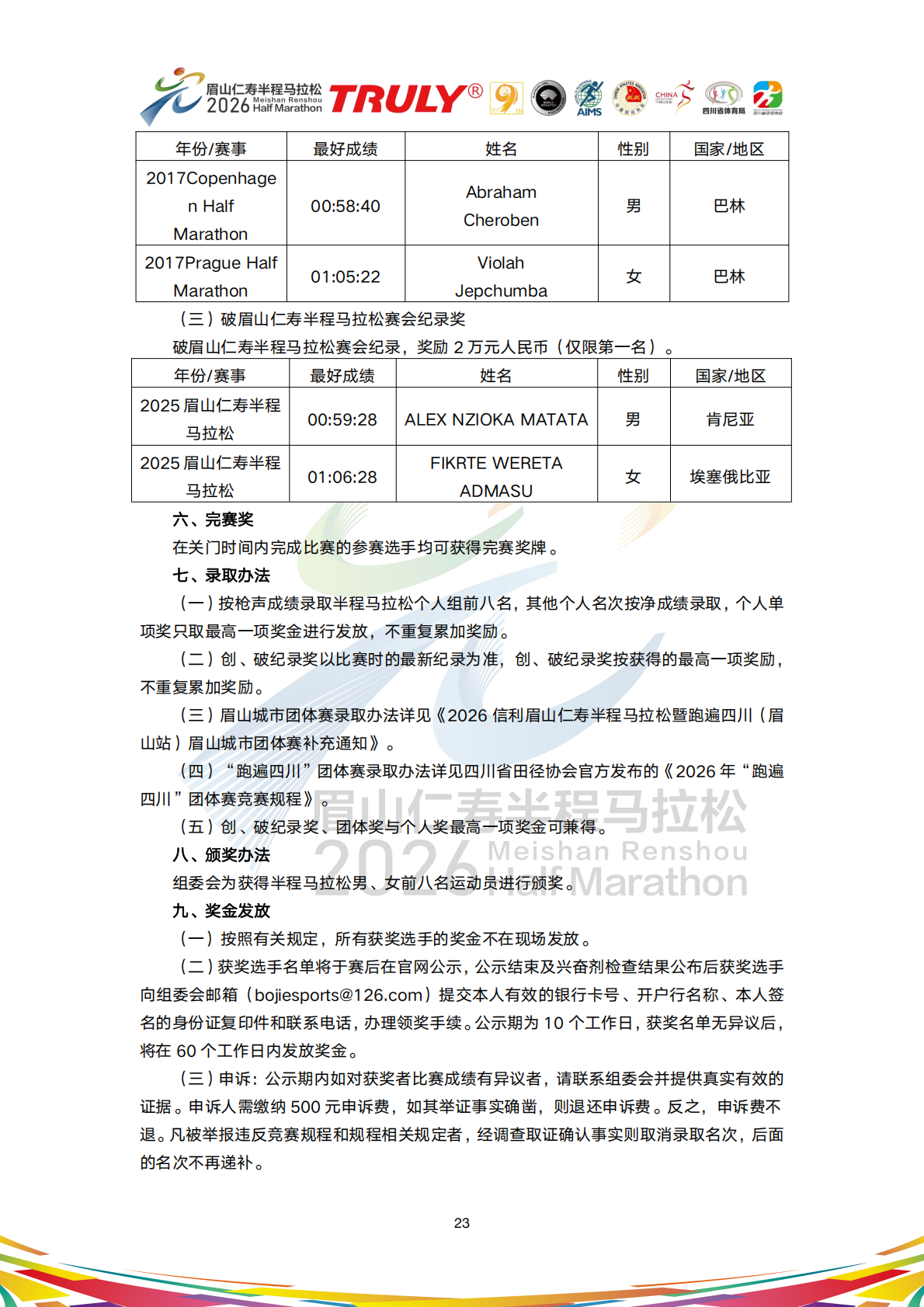
2026仁寿半程马拉松参赛手册
作者:博捷
日期:2026-03-15 02:12:30